ご注文はリード化合物ですか?〜医薬化学録にわ〜
id:imedchem
小ネタ:ランダムフォレストの実装 + モデルの保存方法 + プロット作成の基本
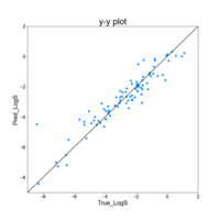
ケモインフォマティクスでは回帰問題、あるいは判別問題をよく扱います。様々な機械学習モデルがあると思いますが、最も使いやすいモデルとして、ランダムフォレスト(RF)があります。RF の数学的原理を解説しているサイトは多数あるので、ここでは触れません。RF を使う実務上のメリットとして、以下の点が挙げられます…