サーバーワークスエンジニアブログ
id:swx-miyamoto
McCabe を使って Python コードの複雑度をチェックしよう!
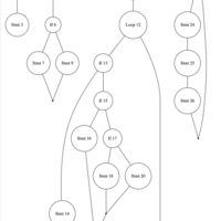
McCabe とは 循環的複雑度とは 試してみる インストール 実行方法 flake8 のプラグインとして まとめ あわせて読みたい McCabe とは github.com Python コードの複雑さをチェックしてくれるモジュールです。複雑さをチェックすることで、保守性の悪いコードをリリース前に検知することが可能です。もちろん、コードレビュ…