Sansan Tech Blog
id:phicdy
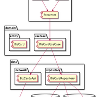
Sansan Androidのこの1年の変化
SansanでAndroidアプリケーションエンジニアをしている山口です。4月からリードエンジニアになりました。 私は昨年7月に入社し、先日無事勤続1周年を迎えたのでSansan Androidにおけるこの1年間の変化について書こうかなと思います。