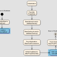
Spring Bean Lifecycle: Best Practices and Pitfalls

Explore the Spring bean lifecycle, post-initialization and pre-destruction callbacks, the best practices and potential pitfalls with examples.