行き当たりばったり電子工作
id:JNZ
GPS高度計改良版
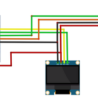
以前、GPS高度計の記事を書きましたが、その後に少し改良?しました。以前の記事はこちら ↓ jnz-tech.hatenablog.com jnz-tech.hatenablog.com何を変えたかというと、次の3点です。 GPSの受信をアンテナ一体型のユニットに変更 マイコンをEPS32に変更 OLEDディスプレイをSPI接続からI2C接続へ これらによって、ものすごく…