macでインフォマティクス
id:kazumaxneo
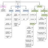
ゲノムなどの長い配列同士を比較し、違いをレポートする NucDiff
2018 10/13 コマンドエラー修正 2019 11/13 インストール手順訂正 2021 5/9 docker image追記 全ゲノムシーケンシング戦略およびアセンブリアプローチの進歩により、一連の配列を互いに比較する方法が必要となっている。共通のクエスチョンは、同じリードセットの異なるアセンブリプログラムから得られたアセンブリ配列が…