Comparative Analysis of Peer-Assisted Jigsaw Teaching Strategy vs Conventional Didactic Teaching With and Without ScholarRx Utilities: A Four-armed Randomized Trial in Medical Education (JIGSAW-Rx Trial) - Medical Science Educator

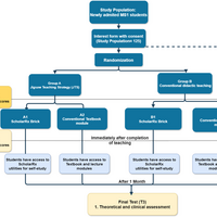
Introduction Medicaleducation in India is transitioning to a competency-based curriculum, necessitating effective teaching methodologies and resources. This study compares the effectiveness of Peer-Assisted Jigsaw Teaching Strategy (JTS) versus conventional didactic teaching, supplemented with eith…