勇往邁進
id:nnstt1
Zalando Postgres Operator を試してみた
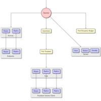
ふとしたきっかけで、自宅ラボに PostgreSQL as a Service が欲しくなったので Zalando Postgres Operator を試してみました。 Zalando Postgres Operator とは Zalando SE 構成 インストール 注意点 1 注意点 2 PostgreSQL クラスタ構築 Web UI マニュアル 注意点 接続確認 参考にさせていただいたサイト さいごに Zaland…