実践ADR - kawasima

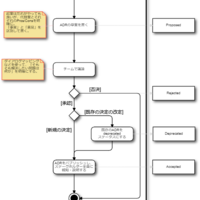
Architecture Decision Records(ADRs)は、アーキテクチャ上の意思決定をドキュメントとして残す方法の1つです。Release It!の著者であるMichael Nygardのブログによって広まり、ThoughtWorks社のTechnology Rader https://www.thoughtworks.com/radar/techniques/lightweigh