つらつらとMAZDA
id:taku2_4885
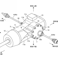
欧州で公開されていた「スポーツカー用と思われるトランスアクスル」に関するマツダの特許出願が日本でも公開されました。
(画像 ipforce.jp) 先日、欧州で「スポーツカー用と思われるトランスアクスル」の特許出願が公開されてる事を取り上げましたが、この内容が日本でも本日出願公開されていました。