つらつらとMAZDA
id:taku2_4885
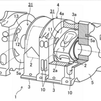
2020年に出願公開されていた「駆動用ロータリーエンジン」と思われるマツダの特許が3件登録されました。
(画像 IP Force.jp) 今年中にも発電用として復活する見込みとなっているマツダのロータリーエンジンですが、2020年に出願公開されていた駆動用ロータリーエンジンに関する内容3件が無事に登録された事が分かりました。