Kurashiru Tech Blog
id:jity
Rails6の複数データベースの仕組みと実装時にハマったところ
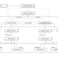
こんにちは、開発部の高橋です。 本記事はdely Advent Calendar 2019の14日目の記事です。 昨日はミカサ(acke_red)さんの「デザイン負債を返済する - クラシルのデザインの展望2020」という記事でした。 note.com 目次 目次 はじめに 複数データベースの仕組み 複数データベースに関連するActiveRecordの全体像 1. master/…