Starlinkの電波をハッキング、GPSの代用として位置情報の特定に成功 米テキサス大の研究者らが検証

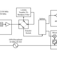
米The University of Texas at Austinの研究チームは、米SpaceXの衛星インターネットサービス「Starlink」の信号をハッキングし、GPSにみる衛星測位システムに適応した研究報告を発表した。