LIFULL Creators Blog
id:LIFULL-hanatsuk
OPA GatekeeperによるKubernetesセキュリティの歩き方
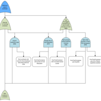
こんにちは!KEELチームの花塚です。 最近一番驚いたことは、OPA Gatekeeperの「OPA」を「オーパ」と発音するらしいということです。 さて今回は、OPA GatekeeperやConftestなどを用いてKubernetesのセキュリティ面を強化した話です。 以前からチームメンバー全員がセキュリティに気を配っているものの、今まで対策してい…