shangtian’s blog
id:shangtian
Raspberry pi picoと7セグメントLEDで温度計をつくってみた
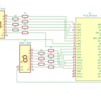
はじめに 秋葉原の千石電商でRaspberry pi picoが500円で売られていて衝動買いしてしまった。このRapberry pi picoはRaspberry piとは違ってただのマイコンという感じ。Arduinoの対抗馬的な立ち位置なのかな。Pythonで開発できて、簡単な開発ならthonnyという統合開発環境でサクッと書き込める点は結構いい感じ。Arduino統…